更新日 2026.01.26

TKC全国会 中堅・大企業支援研究会会員
税理士 高田 雅敏
特別償却の制度概要や代表的な特別償却の種類について説明した上で、税効果会計を適用した場合の主に準備金方式における会計処理および別表調整について解説します。
当コラムのポイント
- 特別償却の基本的な考え方や代表的な特別償却の説明
- 税効果会計を適用した場合の会計処理の解説
- 会計処理に応じた税務調整と別表の記載方法
- 目次
-
前回の記事 : 第3回 税効果会計を適用する場合の会計処理並びに別表調整(翌事業年度以降)
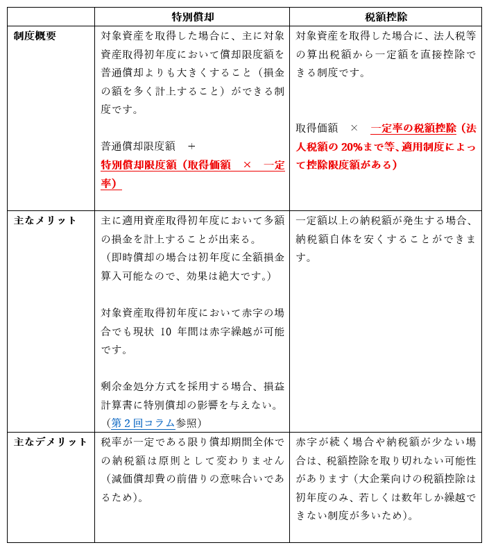
1.特別償却と税額控除制度の比較について
第3回までは、特別償却の制度概要・仕訳・別表の記載方法について説明してきましたが、特別償却の適用が可能な資産は、基本的に税額控除制度も適用できます。両制度はどちらか一方しか適用できないため、特別償却を適用するか、税額控除を選択するかを判断する必要があります。
まずは、この2つの制度の概要を比較してみます。
2.主な制度の比較(各制度の概要は第1回コラム参照)
3.具体例
【前提条件】
- 対象資産の設備投資額:40億円
- 減価償却方法:定額法(8年償却)
- 適用可能制度:
- 特別償却(即時償却)
- 税額控除(4%)
- 毎年50億円の税引前利益(ただし、対象資産に係る減価償却費は除く)
- 税引前利益 = 収入額
- 法定実効税率:30%(8年間一定)
具体例の通り、特別償却を適用した方が初年度の税額は少なく、手元収支は多くなります。しかし、税率の変化や運用益等を一切見込まなければ、8年間合計では税額控除を適用した方が税額控除額(上記の例では1.6億円)だけ少なくなります。
一方で、新棟の建設や大規模な増産投資を行う場合には多額の資金が必要となるため、所得がプラスであっても手元収支がマイナスとなり、結果的に借入が必要となる場合があります。
また、増産効果がすぐに売り上げに寄与しない場合には、数年間は十分な利益が確保できず、税額控除を取り切れないリスクもあります。
(上記の例でも、税額控除を適用した場合は、初年度の手元収支が赤字となっています。)
このため、単純な税負担の比較だけでなく、中長期的な資金繰りや資金運用効率も踏まえた上で、社内で検討し、特別償却と税額控除のどちらを採用するかを判断いただければと思います。
この連載の記事
-
2026.02.09
第5回(最終回) 特別償却と併せて検討すべき制度について
-
2026.01.26
第4回 特別償却と税額控除制度の比較について
-
2025.12.15
第3回 税効果会計を適用する場合の会計処理並びに別表調整(翌事業年度以降)
-
2025.12.15
第2回 税効果会計を適用する場合の会計処理並びに別表調整(特別償却適用事業年度)
-
2025.12.08
第1回 特別償却の制度概要について
プロフィール
税理士 高田 雅敏(たかだ まさとし)
TKC全国会 中堅・大企業支援研究会会員
- 略歴
- 大手証券会社・不動産会社にて営業経験後、大手電子部品メーカーに転職。
大手電子部品メーカーでは連結決算業務、工場経理を経験した後本社税務課にてグループ全体の税務申告対応・税務調査対応・適用可能な税制優遇措置の積極的活用・税制改正対応・TKCシステム導入を推進。
営業経験、工場経理経験を活かし、現場に寄り添う提案を常に心がけて来ました。
大手電子部品メーカー在籍中に税理士試験に合格。
現在は独立して勤務時代の経験を活かし試験研究費制度や外国税額控除、組織再編等の対応サポートも行っている。 - ホームページURL
- たかだ税理士事務所
免責事項
- 当コラムは、コラム執筆時点で公となっている情報に基づいて作成しています。
- 当コラムには執筆者の私見も含まれており、完全性・正確性・相当性等について、執筆者、株式会社TKC、TKC全国会は一切の責任を負いません。また、利用者が被ったいかなる損害についても一切の責任を負いません。
- 当コラムに掲載されている内容や画像などの無断転載を禁止します。